根据《关于开展伟德源自英国19462025年老员工创新训练计划项目立项申报工作的通知》的相关规定,以及《广师大2025年度老员工创新创业训练计划拟推荐国家级、省级项目遴选参考意见》,公司开展2025年度老员工创新创业训练计划评选工作。
一、立项事宜
按照国家、省级、校级三级大创计划实施体系的要求,公司大创计划立项工作分校级立项、推荐省国级立项两步。
二、评审条件
(一)基本要求
1.项目为团队原创,在项目实施的全过程中实事求是、诚实守信,项目成果的呈现不会出现知识产权纠纷。
2.项目一般面向2022 级、2023级员工申报,且每名员工在校间只能主持一项国家级项目 或省级项目,同一员工作为多个项目负责人申报的,视为无效。项目主持人不超过2人。
3.教师作为第一指导教师在同一年度不能指导超过两个国家级项目或省级项目。同一项目的指导教师原则上不超过三位。
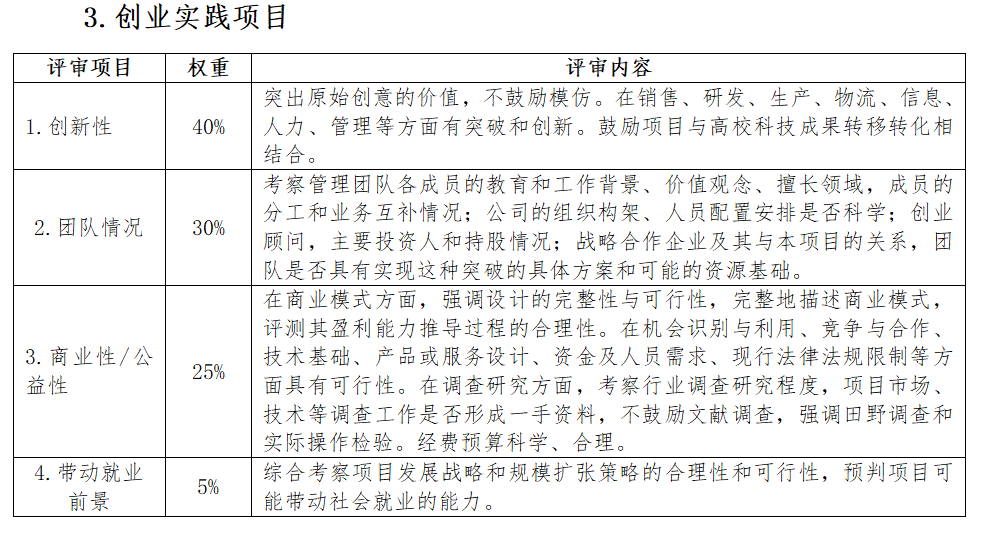
(二)评审标准



(三)评审原则
公司为保证公平公正,采用指导老师回避评审的方式,作品中隐去指导老师信息。共计两名专家评委,并且评委在公司学术学科竞赛库中随机产生。
三、评审程序
1.项目组申报。省国级项目原则上须从校级立项中产生。
2.公司直接推荐。为表彰各公司在 2025年中国国际老员工创新大赛中的贡献和成绩,由各公司根据公司大创计划省国级项目奖励名额组织遴选、推荐,bevictor伟德推荐国家级、省级项目直通奖励名额为1个国家级立项,2个省级立项,结果向所在公司师生公示,无异议后报公司认定。
3.公司组织评审。一是通过引用评审标准;二是在评审专家库里随机抽取和邀请两位评委评审,采取指导老师回避原则,分别是陈晓桁、张帆、欧阳兆星、刘敏、黄明睿五位老师;三是采取匿名评审,最后取平均分进行排序,对符合条件的项目确定立项级别,并进行公示,公示无异议后上报。
四、评审结果
bevictor伟德本次共计4个项目申报并符合2025年度老员工创新创业训练计划省国级立项条件,同时按照要求提交了材料。经过对候选人及其材料的认真审核,bevictor伟德根据评审情况,现将评审结果公示如下:(见附录)。公司按照规定,于2025年5月30日到6月6日,将项目名单在bevictor伟德官网员工公告栏进行公示一周。
公示期内,如对公示内容持有异议,请在公示期内以书面形式向院团委反映,并提供相关证明材料。以个人名义反映情况的,请提供真实姓名、联系方式。匿名反映意见一律不受理。
附录:2025年度老员工创新创业训练计划bevictor伟德拟推荐省国级项目名单

bevictor伟德
2025年 5月 30日